劳动仲裁流程怎么走?
准备材料→提交申请→受理立案→调解或开庭→作出裁决→申请强制执行。

一、北京市劳动局受理范围有哪些?
很多劳动者分不清哪些纠纷归市劳动局,哪些归区劳动局。简单记住:
市劳动局只受理:
- 中央在京单位、驻京部队所属用人单位;
- 注册资本一亿元以上的市属国企;
- 跨区且争议金额超过50万元的集体争议。
其余全部归用人单位注册地或劳动合同履行地的区劳动人事争议仲裁院。
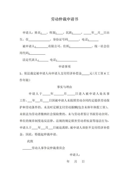
二、劳动仲裁需要准备哪些材料?
别到了窗口才发现缺东少西,一次性带齐最省心:
- 仲裁申请书原件三份(可现场领取模板,黑色签字笔手写或打印签字);
- 身份证复印件两份(正反面复印在同一页);
- 企业工商信息(登录“北京市企业信用信息网”打印,加盖骑缝章);
- 劳动合同、工资条、社保记录、解除通知等证据复印件各两份;
- 证据清单(按序号列明名称、页码、证明目的,本人签字按手印)。
如果委托他人,还需授权委托书原件及代理人身份证。
三、网上如何预约立案?
北京已全面推行“不见面”立案,流程如下:
- 微信搜索“北京人社”公众号→劳动仲裁预约→实名认证→选择管辖仲裁院→上传材料PDF→预约现场递交时间;
- 系统会生成预约号,凭预约号在指定时段到窗口核验原件,十分钟即可完成受理。
注意:上传的PDF须清晰、彩色、单文件不超过20M,文件名用“姓名+案由”命名。

四、仲裁时效到底怎么算?
最常问的问题:“离职半年还能仲裁吗?”
《劳动争议调解仲裁法》第27条规定:
- 一般时效为一年,自“知道或应当知道权利被侵害之日”起算;
- 拖欠工资的,自劳动关系终止之日起一年内提出;
- 如果单位书面承诺支付,则自承诺支付期限届满之日重新计算。
举例:2023年5月31日离职,单位承诺6月30日前结清工资却未付,时效从2023年7月1日起算,最晚可仲裁到2024年6月30日。
五、开庭当天要注意什么?
仲裁员不是法官,程序相对灵活,但仍有规矩:
- 提前30分钟到达仲裁院,安检后存包,只允许带纸质材料进入;
- 穿着正式,禁止穿拖鞋、背心;
- 手机调静音,未经准许不得录音录像;
- 回答问题时先称呼“仲裁员”,围绕“时间、地点、金额、证据”四要素陈述;
- 调解环节可当场提出方案,如“N+1”赔偿或分期付款,调解书与裁决书具有同等效力。
六、裁决后多久能拿到钱?
拿到胜诉裁决≠立即到账,分三种情况:
- 单位自愿履行:裁决书送达之日起15日内支付;
- 单位起诉:向法院起诉后进入一审,时间延长6-12个月;
- 单位不起诉也不付款:可在裁决生效后向单位住所地法院申请强制执行,执行周期一般3-6个月。
北京法院现已开通“一键执行”,可在“北京法院电子诉讼平台”在线提交执行申请,无需多次跑窗口。
七、常见疑问快问快答
Q:没有劳动合同能仲裁吗?
A:可以。用工资流水、工牌、考勤记录、同事证言等证明事实劳动关系即可。
Q:仲裁收费吗?
A:北京劳动仲裁全程免费,包括受理、调解、开庭、送达。
Q:公司注销了还能仲裁吗?
A:不能。需在注销前申请仲裁,或起诉股东在未实缴出资范围内承担责任。
Q:对裁决结果不满意怎么办?
A:劳动者可在收到裁决书之日起15日内向仲裁院所在地的基层法院起诉;用人单位只能向中级法院申请撤销裁决,条件非常严格。
八、如何查询案件进度?
三种官方渠道任选:
- 微信“北京人社”公众号→劳动仲裁→案件查询→输入身份证号+手机号验证码;
- 北京市人力资源和社会保障局官网→政务服务→劳动仲裁→案件进度;
- 拨打12333按“5”转人工,提供仲裁案号即可。
系统会显示“已受理”“已排庭”“审理中”“已结案”等节点,并同步送达电子文书。
掌握以上流程与细节,即使第一次维权也能从容应对。提前整理证据、善用线上工具、牢记时效节点,北京市劳动局的仲裁通道将为你高效护航。
评论列表