一、北京外地车限号规定到底怎么算?
很多司机第一次进京,最担心的就是“限号”。北京外地车限号规定与本地车并不完全一样,核心差异在于“工作日早晚高峰”和“尾号限行”叠加。简单一句话:外地车牌工作日7:00-9:00、17:00-20:00禁止在五环路(含)以内道路行驶;同时,还要遵守尾号限行。

(图片来源网络,侵删)
二、尾号限行与高峰禁行如何叠加?
1. 尾号限行规则
- 限行尾号按北京工作日执行,周一至周五分别对应:1和6、2和7、3和8、4和9、5和0。
- 限行时段为7:00-20:00,限行范围是五环路以内道路(不含五环路主路)。
2. 早晚高峰禁行规则
- 外地车牌工作日7:00-9:00、17:00-20:00禁止驶入五环路(含)以内。
- 尾号限行与高峰禁行时段有重叠,只要违反其中一条就会被拍。
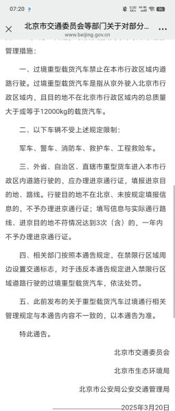
三、外地车进京证怎么办?线上还是线下?
没有进京证,外地车连六环都进不了。目前“北京交警”APP可全程线上办理,步骤如下:
- 下载“北京交警”APP,注册并绑定车辆。
- 选择“货运汽车和小型客车办理进京证”,上传行驶证、驾驶证、交强险保单。
- 审核通过后生成电子进京证,无需打印,路面交警可直接扫码核验。
注意:每车每年最多办理12次,每次最长7天,用完即止。
四、外地车进京限号怎么处罚?一次多少钱?
北京交警对“闯限”实行摄像头+现场执法双轨制,处罚标准如下:
- 违反尾号限行:罚款100元,不扣分;3小时内不重复处罚。
- 违反早晚高峰禁行:罚款100元,扣3分;同样3小时内不重复处罚。
- 未办理进京证或过期驶入:罚款100元,扣3分。
如果同一天既闯高峰又违反尾号,按两条违法分别处罚,合计罚款200元、扣6分。
五、常见高频疑问一次说清
1. 五环外跑会不会被拍?
尾号限行范围不含五环主路,但早晚高峰禁行含五环,所以五环主路在早晚高峰也不允许外地车行驶。

(图片来源网络,侵删)
2. 临时牌照怎么办进京证?
系统目前不支持临牌办理电子进京证,只能去通州、昌平、顺义等8个进京检查站现场办理纸质证,且仅限7天。
3. 新能源车也限号吗?
纯电小客车(绿牌)不受尾号限行,但仍需遵守早晚高峰禁行,且必须办理进京证。
4. 节假日调休的周六日算工作日吗?
算。只要国家调休变成工作日,就按工作日规则执行,尾号限行和高峰禁行都生效。
六、老司机的避坑指南
- 提前一天查尾号:微信搜索“北京交警”小程序,输入车牌即可显示次日限行提示。
- 设置导航规避:高德、百度地图输入车牌后,会自动避开限行路段。
- 错峰出行:早上6:30前或晚上20:30后进城,可完全避开高峰禁行。
- 停车换乘:把车停在六环外地铁站,换乘地铁进城,既省钱又省心。
七、政策变动早知道
2024年起,北京交警已试点“电子围栏”技术,未办理进京证的车辆一旦进入六环,系统即短信提醒并记录违法。预计下半年将全面推广,处罚力度可能升级。建议外地车主关注“北京交警”官方微博,第一时间获取政策调整。

(图片来源网络,侵删)
评论列表