高原反应的真正诱因
**缺氧**才是高原反应的根源,而不是血糖。 - 海拔每升高1000米,大气氧分压下降约12%。 - 人体为了代偿,会加快呼吸、心率,导致**过度换气、血液碱中毒**。 - 脑组织缺氧后,毛细血管通透性增加,引发**脑水肿**,出现头痛、恶心、眩晕。 葡萄糖只是能量底物,无法增加血氧饱和度,因此**不能从根本上预防**高原反应。 ---葡萄糖为什么仍被推荐
**快速供能**与**心理安慰**双重作用。 - 缺氧环境下,细胞无氧代谢比例升高,乳酸堆积更快,**及时补糖可延缓疲劳**。 - 低血糖会放大高反的头晕、乏力感,**保持血糖稳定**可减轻主观不适。 - 口服葡萄糖口感甜,**心理暗示**效应明显,尤其在团队行进中。 ---葡萄糖怎么吃才有效
### 1. 剂量与频次 - **单次10–15克**(约1–1.5支50%葡萄糖注射液或2–3块方糖)。 - **每1–2小时可重复**,每日总量不超过60克,避免胃胀反酸。 ### 2. 最佳服用时机 - **出发前30分钟**:提前储备肝糖原。 - **抵达高海拔后首餐**:搭配易消化碳水,如稀饭、面条。 - **出现头痛、乏力初期**:立即含服,10分钟内可缓解轻度症状。 ### 3. 搭配方案 - **葡萄糖+电解质**:自制糖盐水(500ml水+15g糖+1g盐),同步纠正脱水。 - **葡萄糖+红景天**:红景天苷提升耐缺氧能力,糖提供即时能量,**两者互补**。 ---常见误区与风险
### 误区一:大量灌糖水 - **后果**:胃内渗透压骤升,引发**反射性呕吐**,反而加重脱水。 ### 误区二:替代药物 - **乙酰唑胺**(Diamox)通过促进碳酸氢盐排出,**真正降低脑脊液压力**,葡萄糖无此功能。 ### 风险人群 - **糖尿病患者**:需监测指尖血糖,避免盲目补糖导致高渗昏迷。 - **胃酸过多者**:空腹服糖可能诱发**反酸烧心**,建议餐后服用。 ---实战场景问答
**Q:登山途中只有葡萄糖粉,没有水怎么办?** A:直接倒入口中含化,利用唾液缓慢溶解,**避免呛咳**。 **Q:孩子能吃葡萄糖预防高反吗?** A:体重20kg以下儿童,**每次5克即可**,并优先选择**葡萄糖凝胶**,减少龋齿风险。 **Q:葡萄糖注射液能直接喝吗?** A:可以,50%浓度虽高,但**少量多次**含服安全,口感齁甜需心理准备。 ---进阶策略:葡萄糖之外的准备
- **阶梯式上升**:每日海拔增加不超过500米,给身体适应时间。 - **夜间吸氧**:便携式氧气瓶在睡前使用,**降低睡眠呼吸暂停风险**。 - **训练乳酸阈值**:出发前4周进行**间歇跑**,提高无氧代谢效率。 ---一句话记忆
**葡萄糖是高原反应的“创可贴”,不是“疫苗”——它能帮你撑过难受的十分钟,却无法替代科学适应与药物预防。**
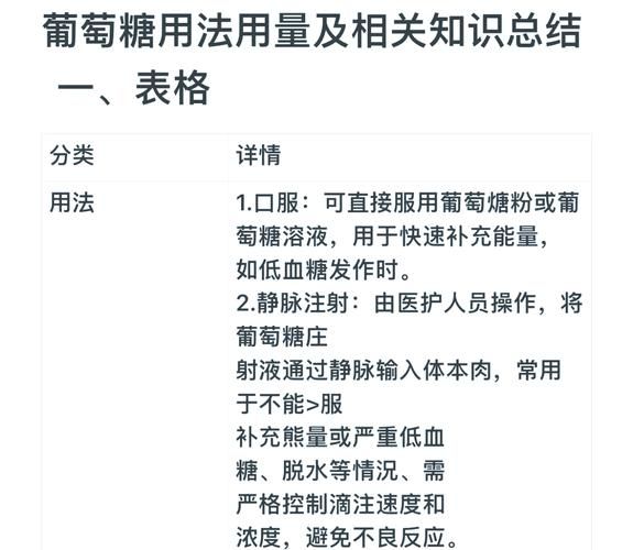
(图片来源网络,侵删)
评论列表